Skip To Main Content
Site Map
+
-
Sharing
Print Page
Share on Facebook
Search
Alert
Login
Side Menu
Student Assistance Team
Class Home
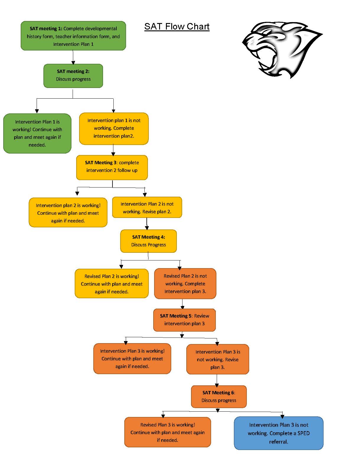
SAT Process Flow Chart
SAT Coordinator Responsibilities
Quick Links
Staff
Subscribe via RSS
Print View
Classes
»
Student Assistance Team
Back to Top
Content Row
Dismiss Popup
×
Title
OK
Subscribe
Dismiss
Dismiss Popup
Edit Message